崩坏星穹铁道1.2版本有哪些活动?崩坏星穹铁道目前已经在1.1版本的末期了,很多小伙伴在在该版本中也玩得差不多了,就想要游戏推出新的版本,这样玩家就可以在游戏中玩到新的游戏内容。每次新版本更新后不仅会新增很多游戏内容,还会推出各种各样的活动,这些活动可以让玩家免费获得各种各样的游戏道具,让玩家零氪也能很好的游玩游戏,但有的小伙伴还不太了解游戏新版本即将推出哪些活动。下面就让小编来给各位小伙伴分享一下崩坏星穹铁道1.2版本有哪些活动吧!
崩坏:星穹铁道最新版下载
- 类型:策略卡牌
- 大小:3130.52M
- 语言:简体中文
- 评分:
崩坏星穹铁道1.2活动攻略
活动时间:2023年7月19日-2023年8月30日。
活动内容:
一、上半卡池
1、角色:刃。
2、时间:2023年7月19日-2023年8月9日。

二、下半卡池
1、角色:卡芙卡。
2、时间:2023年8月9日-2023年8月30日。

三、签到
在七日的时间内每天上线签到即可完成任务,能领取指定的奖励,每天都能领一次。
四、循星归程
1、活动期间,回归的开拓者可以领取一次星回赐礼的奖励。
2、参与并且完成七天签到和回归进程的活动也能获得对应的奖励。
五、回归进程
1、在活动的期间,完成相关的游戏任务就有机会获得对应的奖。
2、共分为四个阶段,每一个阶段将会在04:00时逐一开放。
六、礼遇成双
玩家在回归的期间一共是有84次的花警双倍奖励的机会,每天12次。
七、回归问卷
填写调查问卷有一定的机会获得相关的奖励,但每一个问卷都只能填写一次,不可重复填写。
八、神奇扑满在哪里
1、在活动开启后,开拓者每日可帮助雷金进行感应仪实验寻找扑满的痕迹,扑满的踪迹一共有7处。
2、奖励:开拓者完成每日寻找任务都会获得奖励,完成全部寻找任务后,有机会获得额外的奖励。
九、封存星颤
1、每隔一段的时间将会开启新的挑战关,共有五关。
2、每一个挑战关有普通和进阶2种难度,开拓者可以随意进行选择。
3、奖励:达成关卡挑战后,在活动界面领取对应奖励。
十、地城探宝
1、每日会解锁新的遗迹,共计5个。
2、玩家通过消耗耐力来探索各个区域,还有一些潜藏道具、补给以及敌人等等。
3、需要合理安排路线、分配耐力值,才能迎对敌人。
4、奖励:达到一定的探索进度即可获得相关的奖励。
十一、异器盈界
1、挑战并通过侵蚀隧洞就有机会获得双倍仪器的奖励。
2、每天的挑战次数是有一定的限制的。
十二、登栖敛翼
1、完成开拓任务有龙矫矫,其渊渺渺,并通关忘却之庭仙舟回忆其一。
2、奖励:通关忘却之庭仙舟回忆其一将会获得四星的角色驭空。
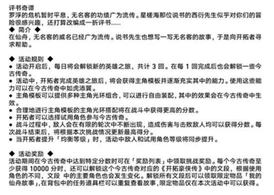
十三、评书奇谭
1、活动期间每一天会解锁新的英雄之旅,共计3回,每回合也会解锁一些今古传奇。
2、奖励:达到特定分数可在奖励列表中领取挑战奖励,每一个今古传奇至少会获得10000分时。







